라즈베리파이를 활용하기 위해 가장 먼저 필요한 정보가 바로 회로도와 Data Sheet 입니다.
현업에서 firmware engineer로 10년 이상 근무하다보니 무엇이든 data sheet와 회로도부터 먼저 보게되는 습관이 생겼네요.
[라즈베리파이 4B Data Sheet]
보통 Data Sheet 들은 수백페이지에 달하고 상당히 복잡하기 마련인데, Raspberry Pi의 Data Sheet는 상당히 단촐하기 때문에 큰 부담없이 읽을 수 있습니다.
심지어 앞의 몇페이지는 목차이기 때문에 실제 본문은 몇페이지 안됩니다.
아무래도 교육용으로 만들다보니 Data Sheet도 상대적으로 단촐하게 만든 것 같은 느낌입니다.
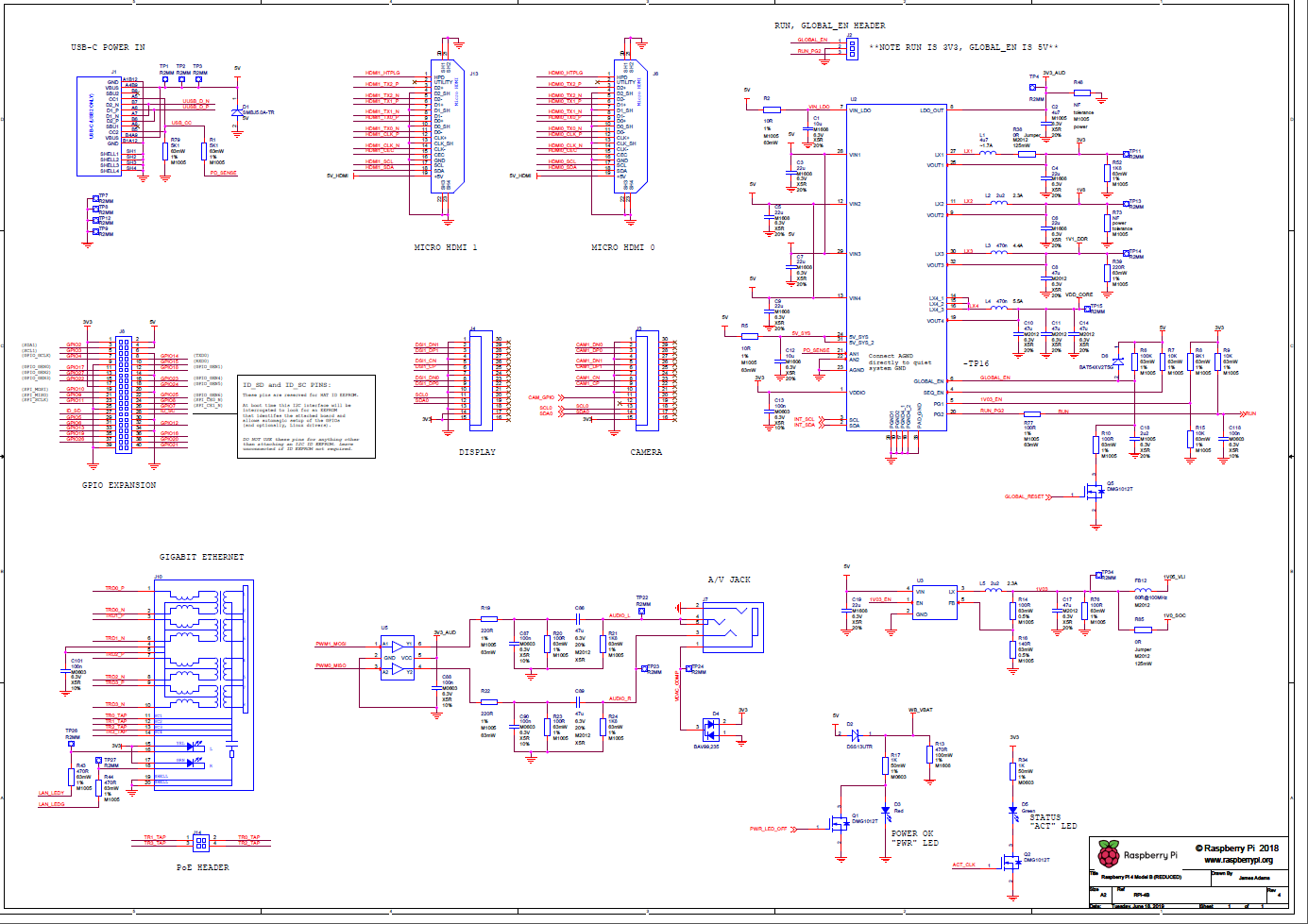
[라즈베리파이 회로도]
회로도는 또 어찌나 단촐한지 한 페이지에 모두 표현이 됩니다.
미니컴퓨터 하나가 이렇게 간단한 회로를 가지고 있을줄은 생각지도 못했습니다.
저항, 콘덴서 등의 부품도 몇개 없이 아주 단촐합니다.

회로도에서 가장 중요한 부분이 바로 GPIO EXPANSION 부분입니다.
일반적인 PC와는 다르게 다양한 포트들을 제공합니다. (GPI, GPO, PWM, I2C, SPI, UART 등등)

하나의 포트를 Muxing을 통해서 여러가지 function으로 사용할 수 있는데, 아래 테이블이 아주 유용합니다.

[BCM2711 회로도]
Memory Map, Register 등과 관련된 좀 더 자세한 내용은 BCM2711 Data Sheet에서 확인할 수 있습니다.
이상입니다.
오만뒤 작성
'Study > 라즈베리파이 공부' 카테고리의 다른 글
| [라즈베리파이] Ubuntu Linux에 FTP 서버 설치 (0) | 2021.01.20 |
|---|---|
| [라즈베리파이] Ubuntu Linux에 Samba 서버 설치 (0) | 2021.01.19 |
| [라즈베리파이] 발열 테스트 및 CPU 온도 확인 방법 (0) | 2021.01.19 |
| [라즈베리파이] 보드 시리얼번호 확인하는 방법 (0) | 2021.01.17 |
| 라즈베리파이 Ubuntu Linux 초기 비밀번호 (0) | 2021.01.17 |